1、分类
净投入25万美元获得护照的项目有如下三类:
1. 加勒比护照包括:圣卢西亚护照、圣基茨和尼维斯护照、安提瓜和巴布达护照、多米尼克护照、格林纳达护照,均属美洲;
2. 瓦努阿图护照属于澳洲地区;
3. 土耳其护照属于欧洲和亚洲交界。
2、办理模式
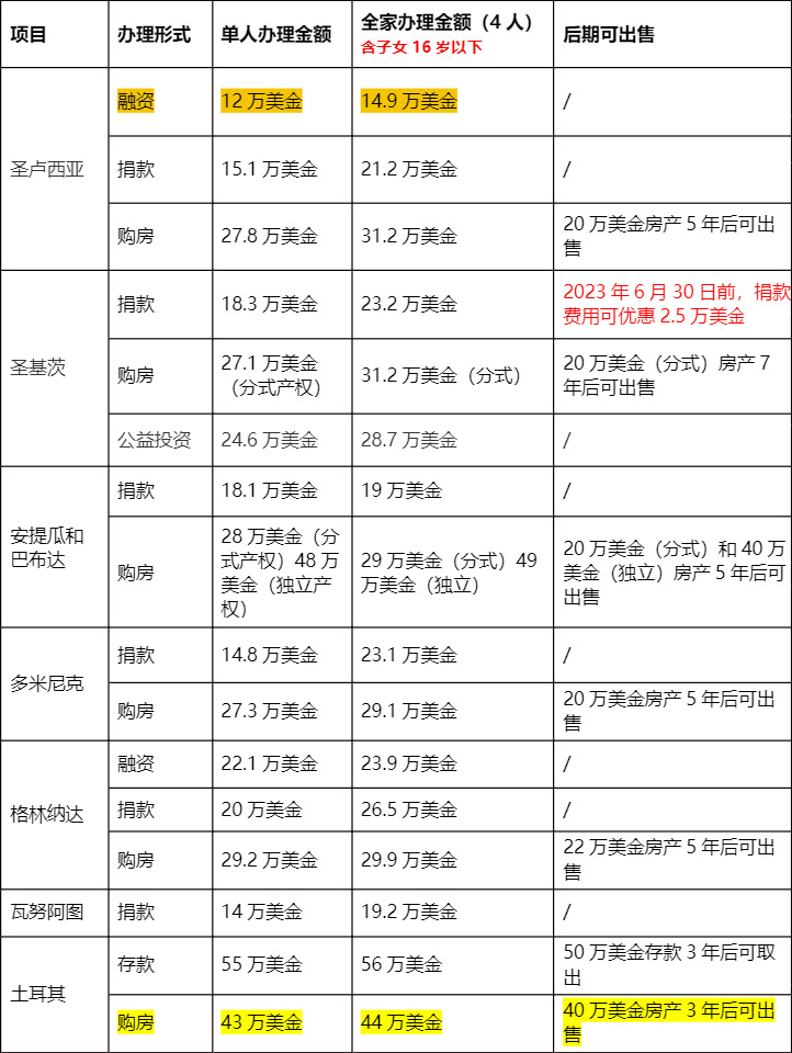
1) 加勒比护照均有捐款和购房两种办理方式,相比捐款,购房方式在5年之后可以出售,房产成本可回笼;另外,部分护照有融资或者公益投资模式;
2) 瓦努阿图护照仅有捐款模式;
3) 土耳其护照有存款和购房两种方式,存款3年后可取回,购房3年后可出售。
3、是否与中国建交
圣基茨和尼维斯、圣卢西亚两个国家与中国没有建交,也无引渡协议。
4、费用(包含所有办理费用)此费用列表仅供参考。实际成交价格会根据市场、房产价格等因素变化。

5、护照免签国家
加勒比护照主要免签英联邦国家和27个申根国家,比如英国、法国、德国、新加坡等,土耳其护照不免签申根国家,瓦努阿图在2022年5月被欧盟要求暂时停止部分欧盟申根国家的免签入境权利,该计划截止到2023年2月3日,但英国和爱尔兰依旧可免签入境。
- 圣卢西亚护照圣基茨和尼维斯护照:免签台湾;
- 格林纳达护照、多米尼克护照:免签中国(与中国互相免签),适合注销中国国籍后到中国短期旅游;
- 土耳其护照:免签日本。
6、文件准备及审理严格程度
加勒比护照项目和瓦努阿图护照项目都需要提供无犯罪证明,土耳其无需提供。
- 加勒比护照项目准备材料相对多一些,且背调较严格,被其中一个拒签,其他加勒比项目再申请通过率不高;
- 瓦努阿图背调较为宽松,仅需8-9份文件,背调更为注重国际金融犯罪;
- 土耳其护照项目仅需提供个人文件即可,无需提供资金文件。
7、办理时间
瓦努阿图1.5-2个月即可,加勒比护照均需6-8个月,土耳其护照需约12个月。
8、携带随行人员
加勒比海护照和瓦努阿图护照均可携带配偶、子女以及父母、祖父母;但
- 格林纳达护照项目可携带已成年未婚未育的兄弟姐妹;;
- 圣卢西亚护照项目可携带18周岁以下的弟弟和妹妹;
- 圣基茨护照项目可携带30岁以下未婚未育的兄弟姐妹;
- 多米尼克护照项目可四代移民但不能携带兄弟姐妹;
- 土耳其只可携带配偶及18岁以下未婚子女。
9、后期维护成本
1) 安提瓜和巴布达护照要求在获得护照的第一个5年中去当地居住5天,后期护照到期才能正常续签,此要求适用于每个年满18周岁的申请人(目前因疫情暂时可不去当地,但可能随时恢复);
2) 瓦努阿图护照需要申请人线上宣誓获得护照;
3) 土耳其房产如果是包租,包租期间无需另外缴纳房产持有成本。
10、税收
1) 圣基茨和尼维斯、安提瓜和巴布达均无个人所得税;
2) 加勒比海国家和瓦努阿图,即使成为当地税务居民,对于居民海外的税收不征收海外所得税;
3) 土耳其为全球征税,但土耳其以居住时间为标准,只要一年内不住满183天,则不被视为土耳其税务居民,无需全球征税。
11、护照功能
这些护照都具备:通行、海外开户、VIE架构、外籍学生报考国内大学免笔试等功能,但在某些情况下,个别护照有其特殊作用:
1) 格林纳达护照和土耳其护照可以申请美国E2签证,获得美国E2签证后可享受美国绿卡的福利待遇,且若不住满183天,可避免成为美国税务居民,但自2023年开始,需要在护照所在国居住3年,3年后才可申请美国E2签证;
2) 土耳其不在OECD金融高风险名单中,还是OECD成员国之一,目前在海外开户不受限制,土耳其护照+土耳其税号地址证明即可开户。
12、更名
1) 更名不显示曾用名:土耳其
2) 更名显示曾用名:圣基茨和尼维斯、圣卢西亚
3) 更名但名字会发生变化的:土耳其护照更名,土耳其语的名字。
4) 圣基茨和尼维斯、圣卢西亚需要获得护照后再申请更名;土耳其可在护照申请过程中进行更名申请;多米尼克需要长居当地并在获得护照5年后才能申请更名,更名还需公示1-2个月。
5) 土耳其项目最终获得身份证ID卡和护照,其余入籍项目均只获得护照,无ID卡。