什么是美国EB5投资移民?
EB5是指美国移民的第五种优先签证类别,具有一定资产,并且符合其他一些限制性条件的投资者将资金投资到美国政府批准的投资基金或合适的商业项目的一种行为。
EB5投资移民的优点是什么?
1、移民条件比较宽松
美国EB5移民政策的第一个优势,就是它的移民条件比较宽松,移民者不需要有年龄、商业背景、教育背景,以及语言成绩的要求,只要能够证明自己的投资资金合法来源就可以了。
2、申请的时间比较短
美国EB5移民政策的另一个新优势,就是现在可以一同提交I-526表格和I-485表格,I-526表格是投资移民的申请表格,I-485表格是申请获批之后,正式提交移民申请的表格。因此最快6个月即可获得移民批,14个月获得移民签。
3、无需自主创业
美国EB5移民无需自己创业,也对其企业背景和工作背景无要求。
4、无居住地点要求
在持有美国有条件绿卡期间或获得永久绿卡,不但可自由进出美国,还可以在美国任何地方居住或工作,美国绿卡无“移民监”的困扰。
5、全家一起移民,且享受相同教育
美国EB5移民更受移民者好评的一个原因,就是通过这项计划,是可以实现全家一起移民的目的的。投资人以及配偶,还有未满21周岁的未婚子女可以一起递交移民的申请,获得批准之后,全家就可以一起到美国定居生活了。
同时,投资移民申请者的子女可以享受美国12年免费基础教育,同美国本地人一样,优先进入美国众多优秀学府,申请就读外国人很难申请的专业和大学。大学期间获得与美国居民相同的学费,节省大笔教育费用,并可以在学习时工作。
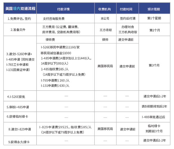
EB5投资移民的申请流程是什么?
EB5投资移民申请的流程会因申请人在境内和境外而有所不同,其所需的时间长度也有所不同,以下是大致的申请流程和所需时间:

什么样的人适合申请EB5投资移民?
EB5无语言、学历、年龄、工作经验要求,因此广泛适合以下人群:
1、有需要获得美国绿卡且有一定财力的人士:
从根本上看,EB-5投资移民关键要求就是资金,适合具有一定资金实力人士申请。只要资金具备,EB-5就是一种非常简单的移民方式。
2、为了让子女接受更优教育的人士:
当前无排期的美国投资移民,可以让孩子更快拿到绿卡,在美国享受当地学生同等待遇,享受优质免费基础教育,优先入读美国名牌大学。
3、在美国读书即将毕业的留学生:
投资移民无需看雇主脸色申请绿卡,自己作为主申请人,可以快速获取美国“准绿卡”,提前锁定美国福利待遇,在美国安心等待投资移民的绿卡获批!
4、事业繁忙没有过多精力打理的人士:
美国EB-5移民项目无需投资人参与管理。EB-5本身项目更适合美国当地成熟的区域中心运营,帮助投资人获取绿卡。
5、想在美国开办企业的外籍企业家:
由于跨国企业规模、相关工作经验等达不到EB1-C要求的外籍企业家,可以申请EB-5。
EB5有排期么?
根据美国国务院2024年发布的10月各类移民排期,新EB-5的预留签证依然无排期!
不过,我们可以根据美国移民局公布的申请数据推算,从2022年3月EB-5新法开始实施,截止可统计数据了解到,EB-5新法申请人包括直投和区域中心递交数据量预估在2836件。
由于没有区分具体的项目类别,因此无法准确判断哪个通道已经开始隐形排期。目前移民局排期公告上仍未出现排期,是由于绿卡审理周期导致的时间差,消耗EB-5名额需等到申请人I-526获批后。
目前来看,EB-5申请隐形排期已经出现,对于绿卡是刚需的申请人,建议尽快规划,尽早提交申请,锁定政策红利,以免错失成为美国永久居民的良机!