EB-5投资移民是美国移民法针对海外投资移民者所设立的移民签证类别, 简称“EB-5” 。外籍公民通过在美国企业投资,为当地创造就业机会,从而获取绿卡,成为美国合法永久居民。
这一规定原本是政府为扶持经济落后和经济压力大的乡村和不发达地区而做的政策倾斜。但是却有很多资金违背初衷,流向了大城市。正因如此 EB-5 新政的推出,为TEA地区项目预留出签证名额, 对 TEA 的界定更为严格等一系列政策。
美国EB-5投资移民申请条件
为了符合EB-5移民项目的要求,投资者需要满足以下条件:
年龄要求:无年龄限制;
投资额度:根据投资区域的不同,投资者需要投入80万到105万美元的资金。如果投资的项目在目标就业区TEA内(乡村地区和高失业地区),可按80万美元投资。
资金来源:投资者需要向移民局证明80万美元投资款的合法来源,确保资金来自合法的商业、工业、贸易、资本投资或其他合法活动。
身体健康:无传染性疾病(肺结核等)
守法公民:无犯罪记录
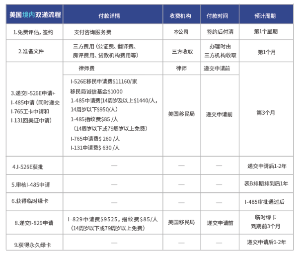
美国EB5投资移民办理流程
美国投资移民申请,一般经历三个部门和四个阶段的,三个部门分别是美国移民局USCIS、国家签证中心NVC、美国驻外领事馆;
如果选择在美国通过递交I-485申请转身份,则不需要经历NVC和领事馆这两个部门,直接由美国移民局批准其移民申请,及印发绿卡;
所以,EB5投资移民申请的流程会因申请人在境内和境外而有所不同,具体申请流程如下:


需要注意的是,虽然目前新政后的EB5仍处于无排期的状态,但根据美国移民局公布的申请数据推算,从2022年3月EB-5新法开始实施,截止可统计数据了解到,EB-5新法申请人包括直投和区域中心递交数据量预估在2836件。
由于没有区分具体的项目类别,因此无法准确判断哪个通道已经开始隐形排期。目前移民局排期公告上仍未出现排期,是由于绿卡审理周期导致的时间差,消耗EB-5名额需等到申请人I-526获批后。
目前来看,EB-5申请隐形排期已经出现,对于绿卡是刚需的申请人,建议尽快规划,尽早提交申请,锁定政策红利,以免错失成为美国永久居民的良机!
想了解更多美国移民资讯,欢迎私信我或点击页面下方联系我们。